Home > News > 28V 4A automotive high-side driver

28V 4A automotive high-side driver

Diodes ZXMS81045SPQ automotive high side driver

Called ZXMS81045SPQ, it operates across 5 – 28V (41V abs max) and responds to both 5V and 3.3V logic inputs.

Packaging is SO-8 with an exposed heat sinking pad.


“ZXMS81045SPQ provides a reliable, smaller footprint alternative to relays, fuses and discrete circuits. It is also a form, fit, and functional equivalent for existing power switch devices,” according to the company, and “is suitable for driving 12V automotive loads, such as LEDs, bulbs, actuators and motors, in automotive body control and lighting systems”.



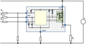
Diodes ZXMS81045SPQ automotive high side driver detailThe switch is an n-channel mosfet, driven via a charge-pump.

Current sensing is included, and made available to host circuitry, as is a diagnostic fault signal that shares the current sense line to indicate over-load, over-temperature, short-circuit or an open load. “Loss of ground and reverse polarity protection can also be implemented with the aid of a few external components,” added Diodes.

For inductive loads, a low-impedance active voltage clamp uses the mosfet channel to limit the maximum voltage across its drain-source terminals, preventing its avalanche, and the GND pin has an active clamp, operating much as a Zener, said Diodes, to protect it from high supply transients.

The part is qualified to AEC-Q100, PPAP capable and manufactured in IATF 16949 certified facilities.

The ZXMS81045SPQ product page can be found here